DIAETA

La revista científica de la Asociación Argentina de Dietistas y Nutricionistas Dietistas AADYND

Buenos Aires | Vol. 39 - N 177 | Publica en LILACS y SciELO

Trimestre de

ISSN 1852-7337 (en línea)

DNDA: internet/digital: 01915448

AADYND

ARTÍCULO ORIGINAL

Composición físico-química y evaluación sensorial de una pasta rellena fresca dietética con adición de fibra prebiótica.

Physical and chemical composition and sensory evaluation of dietetic fresh stuffed pasta with addition of prebiotic fiber

Lotufo Haddad, Agustina (1); Mamaní, Ana Rosa (1); González, Lelia Elisa (1); Cravero Bruneri, Andrea Paula (1)
((1) Licenciada en Nutrición. Facultad de Ciencias de la Salud. Universidad Nacional de Salta. República Argentina.
Correspondencia: Lic. Andrea Paula Cravero andreapaulacravero@gmail.com
Recibido: 04/03/2015. Aceptado en su versión corregida: 22/09/2015

RESUMEN

La inulina y la oligofructosa pueden utilizarse para incrementar el contenido de fibra dietética en una amplia variedad de alimentos como las pastas alimenticias.

Objetivo: El objetivo del trabajo fue elaborar y evaluar sensorialmente una pasta rellena fresca (ravioles) de bajo contenido graso e hiposódica, con el agregado de fibra prebiótica (inulina enrique- cida con oligofructosa - Synergy1).

Metodología: se elaboraron ravioles de pollo y espinaca (RPE), sin el agregado de cloruro de sodio y con adecuada selección de grasas, en dos proporciones de harina de trigo – Synergy 1 (90:10 y 85:15). Se evaluó Calidad Sensorial (Prueba de Puntuación Compuesta con panel entrenado). La relación porcentual preferida fue seleccionada por Test Pareado Simple y los productos preferidos fueron evaluados a través de Escala Hedónica en 100 consumidores. Se realizaron análisis físico-químicos: humedad, pH, cenizas, sodio, grasas (AOAC) y Fibra Alimentaria Total (FAT ) y sus fracciones: soluble e insoluble. Se determinó el porcentaje de cobertura de ingesta de fibra total. Se estimó Valor Calórico -Nutricional por porción. Se calculó el porcentaje de adecuación de fibra total según el valor diario de referencia.

Resultados: La Calidad Sensorial de los RPE (90:10 y 85:15) fue de 98 puntos para ambos. La pasta elaborada con la proporción Harina:Synergy1 85:15 resultó preferida (p<0,05). El contenido de Humedad fue de 40,4%; Hidratos de Carbono de 23,0%; Proteínas,

8,4 %; Grasas de 1,4 %; fibra total de 20 g/100g (insoluble: 1,1 g y soluble: 4,9 g); Inulina 14,0 %; Sodio de 83 mg/100g. El pH fue de

7,26 (masa) y 7,30 (relleno). El porcentaje de cobertura de fibra fue del 80% por porción. En lo referido al VCT, este fue de 212 cal%. Conclusiones: Fue factible la elaboración de una pasta rellena fresca dietética, de bajo contenido en grasa e hiposódica, con el agregado de fibra prebiótica con una calidad sensorial óptima y buena aceptabilidad.

Palabras clave: Pasta fresca rellena, Fibra prebiótica, Composición, Evaluación Sensorial.

Inulin and oligofructose can be used to increase the dietary fiber content in a variety of foods, such as pasta.

Objective: The aim of this study was to develop and evaluate sensory fresh stuffed pasta (ravioli), low fat and with low sodium content, with the addition of prebiotic fiber (oligofructose-enriched inulin- Synergy1).

Methodology: Chicken and spinach ravioli (CSR) were prepared without the addition of sodium chloride and with proper selec- tion of fats in two different proportions of wheat flour - Synergy 1 (90:10 and 85:15). Sensory Quality ( Test Composite Score with trained panel) was evaluated. The preferred percentage ratio was selected through Semi Simple Test and the preferred pro- ducts were evaluated by 100 consumers by means of Hedonic Scale. Physical and chemical analyses were carried out: moisture, pH, ashes, sodium, fat (AOAC) and Total Dietary Fiber (FAT ) and its fractions: soluble and insoluble. The percentage of coverage of total fiber intake was also analyzed. Caloric - nutritional value per serving were estimated. The percentage of adequacy of total fiber was calculated according to the daily reference value. Results: The Sensory Quality of CSR (90:10 and 85:15) was of 98 points for both. The pasta elaborated with flour ratio: 85:15 Syn- ergy1 was preferred (p<0,05). The moisture content was 40.4%; Carbohydrates 23.0%; Protein, 8.4%; Fat 1.4%; FAT of 20 g / 100g (insoluble: 1.1 g and soluble: 4.9 g); Inulin 14%; Sodium 83.8 mg /

100g. The pH was 7.26 (dough) and 7.30 (filling). The percentage of fiber coverage was of 80% per serving. With respect to VCT, this was lime 212%.

Conclusions: The elaboration of dietetic fresh stuffed pasta, low fat and low sodium, with addition of prebiotic fiber was feasible, together with optimal sensory quality and good acceptability.

Keywords: apparent consumption, food and beverages, income quintile, household expenditure, NSHE

PÁGINA 1 | |

Introducción

En las últimas décadas se han acelerado los cambios en el modo de vida y en los hábitos alimentarios de la sociedad como consecuencia de los procesos de industrialización, urbanización y globalización. Las dietas tradicionales, con alimentos de origen vegetal han sido reemplazadas por otras con mayor densidad energética, alto conteni- do de grasa, sodio y azúcares así como una reducción en el consumo de fibra, frutas y hortalizas (1).

Antiguamente los cazadores–recolectores consumían gran variedad de frutas y vegetales, lo que aportaba de 20 a 30 g de fibra por día (dieta paleolítica). En la actualidad, la ingesta apenas llega a cubrir un 10% de esa cantidad (2).

Tanto los organismos internacionales como los consumidores en general adoptan estrategias para lograr cambios actitudinales orientados hacia una alimentación saludable (3). Esto se ve expresado en la búsqueda de alimentos que además de sus nutrientes naturales aporten beneficios para las funciones fisiológicas del organismo humano (4). De esta manera, surgen los llamados alimentos funcionales o “productos alimenticios capaces de mantener o mejorar el estado de salud y bienestar de las personas” (5).

Los prebióticos se ajustan a la definición anterior (6) al ser “ingredientes alimenticios no digeribles que afectan beneficiosamente al huésped estimulando selectivamente el crecimiento y/o actividad de un número limitado de bacterias en el colon, por lo que mejoran la salud del mismo” (7).

La inulina y la oligofructosa son los prebióticos más conocidos hasta el momento. Ambos han demostrado aumentar la absorción de calcio, modular la glucemia postprandial y reducir los niveles de colesterol y lípidos del suero (1). Estos prebióticos pueden obtenerse de los alimentos en su estado natural (ajo, achicoria, banana) o de productos industriales

tales como Synergy 1 de la empresa Beneo Orafti® la

que puede definirse como una fibra soluble constituida por la mezcla de inulina enriquecida con oligofructosa. Posee alta solubilidad en agua, mayor estabilidad que la sacarosa en cuanto a que no cristaliza, no precipita ni se degrada en la mayoría de los procesos de calentamiento (8).

Las pastas alimenticias son productos de preferencia y consumo frecuente en la población argentina. La ingesta de las mismas como base de preparaciones diarias ha aumentado en un 10% en los últimos años constituyendo un grupo de alimentos recomendables para una alimentación equilibrada si su consumo es moderado (9). Es necesario destacar que la mayoría de ellas presenta un bajo contenido en fibra, por lo que la incorporación de este nutriente en su elaboración, constituiría una alternativa válida e innovadora para aumentar su aporte tal como lo recomiendan los organismos especializados tanto para el consumo de personas sanas como por aquellas que presenten enfermedades metabólicas tales como obesidad, hipercolesterolemia, diabetes, entre otras (10).

Por todo lo expuesto anteriormente, el propósito del presente trabajo fue elaborar una pasta rellena fresca de bajo contenido en grasas y sodio con el agregado de fibra prebiótica (inulina y oli- gofructosa) que sea aceptable por el consumidor.

Materiales y método

Para la elaboración de la pasta dietética con características prebióticas (ravioles de pollo y espinaca) se utilizaron los siguientes ingredientes: harina de trigo 0000, clara de huevo fresca, agua potable, aceite de girasol alto oleico, condimentos (pimienta blanca, pimentón dulce, ajo en polvo, condimento para arroz y albahaca deshidratada), pechuga de pollo sin piel, espinaca e inulina enriquecida con oligofructosa, Synergy 1, de Beneo Orafti®. La composición química de este producto puede observarse en el Cuadro 1 (8).

Cuadro 1: Composición química del producto Synergy 1 (inulina enrique- cida con oligofructosa) de Beneo Orafti (100g).

Referencias: 1) Incluyendo fibra dietética; 2) Medido por Método AOAC 997.08; 3) Basado en valor calórico de 1.5 Kcal/g para inulina pura y oligofructosa. Para ser adaptado a regulaciones locales (9).

PÁGINA 1 | |

PÁGINA 2 | |

Se trabajó con dos proporciones de Harina: Synergy 1, 90:10 y 85:15.

Se utilizó laminadora de pastas “Pasta Linda”; multiprocesadora; balanza eléctrica marca “Kretz”; balanza analítica “Scout II” (capacidad de 0,6 kg y precisión de 0,1 g), termómetro “Luft digital Multi-Stem Thermometer” (-50ºC - 200ºC y de 1ºC de precisión) y peachímetro digital marca “Hanna Instruments”.

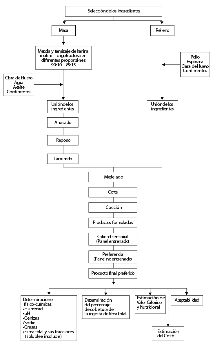
Para la elaboración de los ravioles de pollo y es- pinaca (RPE) se siguieron los pasos descriptos en el Diagrama Nº 1.

Debido que a la preparación no se le agregó cloruro de sodio en ninguna etapa de la elabora-

DIAGRAMA Nº 1: Flujo de trabajo de ravioles de pollo y espinaca dietéticos

PÁGINA 2 | |

PÁGINA 3 | |

ción ni en la cocción, se realizaron varias pruebas previas agregando mezcla de condimentos en diferentes proporciones hasta lograr las formulaciones óptimas. Con la finalidad de controlar el tenor graso del producto se utilizó pechuga de pollo sin piel y se ligó con clara de huevo. Una vez controladas las condiciones antes mencionadas, se procedió de la siguiente manera:

Masa: Se tamizaron la harina 0000, la fibra prebiótica, la mezcla de condimentos y se formó una corona. En el centro se colocó clara de huevo, aceite de girasol alto oleico y agua. Se procedió a la unión de todos los ingredientes y se amasó hasta obtener una masa homogénea, la que se dejó reposar durante 4 ± 1 minutos con papel film para evitar que pierda humedad, especialmente en la superficie. Se laminó mecánicamente con “Pasta Linda” con rodillos en diferentes graduaciones (del 2 al 9), con el objetivo de estirar la masa. Ésta se dejó reposar a temperatura ambiente para que se oree.

Relleno: Se colocó en una multiprocesadora de alimentos la espinaca previamente escaldada y escurrida junto al pollo hervido, clara de huevo y condimentos (albahaca molida-pimienta blanca). Se procesó durante 4 ± 1 minutos, a fin de subdividir y homogeneizar el relleno. El moldeado de los ravioles se realizó utilizando el accesorio “raviolera” de la “Pasta Linda”.

Cocción: se utilizó recipiente de acero inoxidable con una proporción de agua:pasta de 7:1, sin agregado de aceite ni de cloruro de sodio. Los RPE se colocaron cuando el agua alcanzó el punto de ebullición (96 ± 2 °C). Se consideró pasta “cocida” cuando los RPE ascendieron a la superficie. Se escurrió rápidamente con un colador de rejilla para detener la cocción. Luego se procedió a la realización de diferentes pruebas y análisis a la misma.

Para la determinación de la calidad sensorial de la pasta rellena se utilizó una Prueba de Puntuación Compuesta, realizada con panel de 8 evaluadores entrenados, quienes asignaron un puntaje máximo de calidad teniendo en cuenta las características esperadas según los parámetros de calidad: sabor, color, aroma y textura. Esto se realizó en la primera reunión del panel, mediante consenso. Se citó nuevamente a los panelistas en tres oportunidades más, donde realizaron la evaluación de las pastas elaboradas con el producto Synergy 1 en las dos concentraciones mencionadas previamente, sirviéndose en un primer momento los ravioles elaborados con la proporción de Harina:Synergy 1 90:10 para su evaluación, luego de la cual se presentó la muestra preparada con la proporción 85:15.

Luego de determinada la calidad se evaluaron la preferencia y aceptabilidad, pruebas que se realizaron con 100 consumidores de ambos sexos, mayores de 30 años. Para determinar la preferencia se utilizó Test Pareado Simple, solicitando a los panelistas que ordenaran dos muestras de RPE (10 y 15 % de inulina- oligofructosa) según su agrado (primer y segundo lugar respectivamente). Las muestras se presentaron en recipientes idénticos y de manera simultánea a todos los evaluadores. Una vez determinado el producto preferido se evaluó la aceptabilidad o nivel de agrado general del mismo mediante una Escala Hedónica verbal de 9 puntos, categorizada desde “Me gusta muchísimo” hasta “Me disgusta muchísimo”. Los resultados de la calidad sensorial y la aceptabilidad se analizaron con estadística descriptiva mediante porcentajes, promedio y desvío estándar. Para los datos obtenidos en la prueba de preferencia se utilizó una prueba binomial de dos extremos (11).

En las evaluaciones sensoriales las muestras se encontraban codificadas con números aleatorios de tres dígitos. La pasta se sirvió a cada evaluador luego de la cocción a una temperatura de 75 ± 4º C, ofreciéndose 30 ± 2 g de la misma (4 ravioles). Cabe destacar que al momento del servicio no se agregó sal (cloruro de sodio) ni otro tipo de acompañamiento que pudiera influir en la percepción por parte de los evaluadores de las características de la pasta elaborada.

Se realizaron determinaciones físico-químicas:

pH de masa y relleno (con peachímetro digital); humedad (por deshidratación a estufa según A.O.A.C.), cenizas (destrucción de la materia orgánica por Calcinación en Mufla), sodio (por espectrofotometría de absorción atómica), grasas (por hidrólisis ácida) (12) y fibra total y sus fracciones soluble/insoluble (A.O.A.C. 991.43), como así también la fibra funcional por Cromatografía HPLC (Zuleta y Sambucetti) (13). Los mismos se expresaron en porcentajes. Los Hidratos de carbono y proteínas se obtuvieron por estimación de la Tabla de Composición Química de los Alimentos - CENEXA (14) a partir de cada uno de los ingredientes utilizados

PÁGINA 3 | |

PÁGINA 4 | |

en la formulación. Para el cálculo del Valor Calórico Total (VCT ) se utilizaron los factores de Atwater.

También se calculó el porcentaje de cobertura a los valores diarios de referencia para fibra total aplicando la siguiente fórmula: cantidad aportada por la pasta / cantidad de referencia x 100. Se tuvo como referencia la recomendación de 25 gramos de fibra/día en base a una dieta de 2.000 kcal para adultos de ambos sexos (15).

Resultados

El tiempo total de elaboración de los RPE fue de 32 ± 1 minutos y el de cocción de 6 ± 1 minutos. Cada 100 g de la mezcla harina:fibra prebiótica más el resto de los ingredientes se obtuvieron 180 ± 4 g de ravioles crudos, los cuales una vez cocidos pesaron 220 ± 1 g. Con esta cantidad se obtuvieron 30 ± 2 ravioles, equivalente a dos porciones de 16 ± 1 unidades cada una (15).

En cuanto a la Calidad Sensorial (Puntuación compuesta) de la pasta según la proporción de harinas (90:10 y 85:15) fueron similares, con un puntaje promedio total de 98,1 (Cuadros 2 y 3). Para la primera (90:10) los mayores puntajes fueron para el sabor y el aroma, ya que obtuvieron un valor igual al máximo asignado para cada atributo, seguido por el color. Para la segunda (85:15) los mayores puntajes fueron para el color y el aroma, ya que obtuvieron valores iguales al máximo. El puntaje asignado al sabor le siguió en orden de importancia. La

Cuadro 2: Calidad sensorial de Ravioles de pollo y espinaca con adición de fibra prebiótica al 10%

Cuadro 3: Calidad sensorial de Ravioles de pollo y espinaca con adición de fibra prebiótica al 15%

muestra de RPE elaborada con mayor proporción de fibra prebiótica (85:15) fue la preferida (p< 0,05).

Al ser la pasta preferida la que guarda una relación de harinas 85:15, los demas analisis se realizaron solo sobre esta pasta.

En cuanto a la aceptabilidad de la muestra preferida (85:15), el mayor porcentaje de respuestas se ubicó en el punto 8 de la Escala Hedónica correspondiente a “Me gusta mucho” (44%) seguida por “Me gusta moderadamente” (29%). Al analizar los porcentajes de aceptabilidad (Gráfico 1), al 92% de los consumidores les gustó el producto, al 5% le re- sultó indiferente y sólo al 3% le disgustó.

En el Cuadro 4 se pueden observar las opiniones de los panelistas sobre sus Características Sensoriales.

En cuanto a los resultados de las determinaciones físico-químicas, los datos obtenidos pueden observarse en el Cuadro 5.

Grafico 1: Porcentaje de aceptabilidad. Ravioles de pollo y espinaca con fibra prebiótica al 15%

Cuadro 4: Opiniones de los panelistas sobre las características sensoriales de los Ravioles de pollo y espinaca con fibra prebiótica al 15%

Cuadro 5: Composición Química de Ravioles de Pollo y Espinaca dietéticos con fibra prebiótica al 15%.

PÁGINA 4 | |

PÁGINA 5 | |

Cuadro 6: Porcentaje de cobertura de fibra alimentaria total para la pasta analizada (con fibra prebiótica al 15%)

El pH de la masa de los ravioles fue de 7,43 y del relleno fue de 7,30. La humedad fue de RPE fue de 40,4 g/100g. Las cenizas totales fueron de 1,1 g/100g. La fibra total fue de 20 g/100g correspondiendo a 1,1 g a fibra insoluble, 4,9 g soluble y 14 g a inulina (fibra funcional).

Las grasas por hidrólisis ácida presentaron un valor de 1,4 g/100g de producto. El contenido de hidratos de carbono y de proteínas obtenidos por estimación, fueron de 23 g/100g y 8,4 g/100g respectivamente. El Valor Calórico Total (V.C.T.) de 100 g de RPE fue de 140 calorías.

En el Cuadro 6 se puede observar el porcentaje de cobertura de fibra alimentaria total (80%) según los valores diarios de referencia por porción.

Discusión

La elaboración de una pasta fresca rellena dietética de bajo contenido en grasa e hiposódica con el agregado de fibra prebiótica (inulina enriquecida con oligofructosa) fue factible y aceptable por el consumidor.

Los RPE pueden ser una alternativa innovadora para aumentar el consumo de fibra por parte de personas sanas y de aquellas que presenten enfermedades crónicas no transmisibles. El valor obtenido en cuanto a Fibra Alimentaria Total, permite denominarla como un alimento de “Alto Contenido en Fibra”, ya que posee una cantidad superior a la estipulada por el C.A.A (mínimo 6 g de fibra por 100 g de producto listo para consumo) (16). Además, si se los compara con el producto comercial de 1,1 g. La Fibra Funcional (Inulina) representó 14 g.

En cuanto al macronutriente grasa, el valor obtenido presentó una reducción del contenido graso del 83% con respecto al producto comercial de referencia (8,2 g%). Esta pasta rellena puede considerarse como producto de “Bajo Contenido en Grasas” según lo dispuesto por el C.A.A (16) que establece que para denominar un producto como bajo en grasa, este debe contener como máximo 3 g de grasas/100 g del mismo.

Los RPE elaborados presentan un 89% menos de sodio que los productos tradicionales con los que se compararon, pudiendo ser considerado como un alimento “Bajo en sodio” al contener menos de 120 mg de sodio cada 100 g de producto listo para consumir (16). Así mismo, puede considerarse como un producto “sin sal añadida” ya que no se agregó cloruro de sodio en ninguna etapa de su elaboración, no debería mencionarse como un “alimento libre de sodio”.

De acuerdo a la legislación vigente la pasta elaborada puede denominarse como un “Alimento Dietético” (17).

Conclusiones

Los RPE con agregado de fibra prebiótica, fueron factibles de elaborar, obteniéndose un producto de buena aceptación, dietético, de bajo contenido en sodio y alta proporción de fibra funcional por lo que su consumo podría recomendarse para personas sanas y también para aquellas que cursen alguna patología crónica no transmisible como diabetes, obesidad, dislipemia e hipertensión.

PÁGINA 5 | |

PÁGINA 6 | |

Referencias bibliográficas

1. Britos, S.; Saravi, A. y Vilella, F. Buenas Prácticas para una alimentación saludable de los argentinos. 1ra Edición. Buenos Aires. Editorial Facultad de Agronomía, 2010.

2. López Román, J.; Martinez, A.; Luqye, A. y col. Efecto de la ingesta de un preparado con fibra dietética sobre el estreñimiento crónico primario idiopático. Nutrición Hospitalaria 2008. 23 (1): 12-19.

3. Britos, S. Transición nutricional, obesidad y desafíos de las políticas públicas y los agronegocios. 2007. (Consultado el 7 de febrero del 2012). Disponible en: http://www.nutrinfo.com/pagina/info/papersaludyagronegocios2008.pdf

4. Alvídrez Morales, A.; Gonzales, B. y Jiménez, Z. Tendencias en la producción de alimentos: alimentos funcionales. Revista Salud Pública y Nutrición 2002. 3 (3). (Consultado el 10 de febrero del 2012). Disponible en: www.respyn.uanl.mx/3/ ensayos/alimentos_funcionales.html.

5. Scavuzzo, V. Galletitas de agua con fitoesteroles. Tesis de Licenciatura. Argentina. Facultad de Bromatología, Universidad Nacional de Entre Ríos – Argentina, 2009.

6. Renzulli, P. Ingredientes activos para el desarrollo de alimentos funcionales La Alimentación Latinoamericana 2006; 266: 8-19.

7. Gibson, G. R. y Roberfroid, M. B. Dietary modulation of the human colonic microbiote: introducing the concept of prebiotics. The Journal of Nutrition 1995. 125 (6): 1401-1412.

8. Beneo Orafti. Innovación natural, nutritiva y beneficiosa. Bélgica, BENEO Group. 2011.(Consultado el 10 de octubre del 2011) Disponible en: http://www.orafti. com/administration/views/html/fckuserfiles/brochure_SP.pd

9. Lezcano, E. Informe de Productos – Cadena Pastas Alimenticias. Alimentos Argentinos, 2012.(Consultado el 22 de septiembre de 2015). Disponible en:http://www.alimentosargentinos.gob.ar/contenido/sectores/farinaceos/ Productos/Pastas/Secas/Secas_2012/Pastas_secas_2012.pdf

10. Obregón, C. Fibras alimentarias: un concepto nutricional. Énfasis Alimentaria. 2006; 4:78-84.

11. Watts, B. M.; Ylimaki, G. L.; Jeffery, L. E. y Elías, L. G. Métodos sensoriales básicos para la evaluación de alimentos. 1992; 66-67.

12. Lee, R. Total, Soluble and Insoluble Dietary Foods. Official Methods of Analysis of the A.O.A.C. 1992.

13. Zuleta, A. y Sambucetti, M.E. Inulin determination for food labeling. Agric. Food Chem. 2001; 49: 4570-4572.

14. Mazzei, M. E. y Puchulu, M. del R. Tabla de composición química de los Alimentos. CENEXA. Buenos Aires, Argentina, 1991.

15. Código Alimentario Argentino (2015) Administración Nacional de Medicamentos, Alimentos y Tecnología Médica (ANMAT). Secretaria de Políticas, Regulación y Relaciones Sanitarias. Ministerio de Salud. Poder Ejecutivo Nacional. (Consultado el 1 de noviembre del 2011). Disponible en: http://www. anmat.gov.ar/alimentos/normativas_alimentos_caa.asp

16. Código Alimentario Argentino (2015) Administración Nacional de Medicamentos, Alimentos y Tecnología Médica (ANMAT). Secretaria de Políticas, Regulación y Relaciones Sanitarias. Ministerio de Salud. Poder Ejecutivo Nacional. Capítulo V, artículo 235 quinto. (Consultado el 1 de noviembre del 2015). Disponible en: http://www.anmat.gov.ar/alimentos/codigoa/Capitulo_V.pdf

17. Código Alimentario Argentino (2015) Administración Nacional de Medicamentos, Alimentos y Tecnología Médica (ANMAT). Secretaria de Políticas, Regulación y Relaciones Sanitarias. Ministerio de Salud. Poder Ejecutivo Nacional. Capítulo XVII, artículo 1339. (Consultado el 7 de noviembre del 2015).

PÁGINA 6 | |

Diaeta (B.Aires) ;39 (177). ISSN 0328-1310